>
  • 政务微信
您现在所在的位置 : 首页 > 海丰县人民政府门户网站 > 专题专栏
分享到:
《中华人民共和国传染病防治法》修改前后对照表
  • 2023-10-31 19:02
  • 来源: 汕尾市疾病预防控制中心
  • 发布机构: 海丰县人民政府门户网站
  • 【字体:    

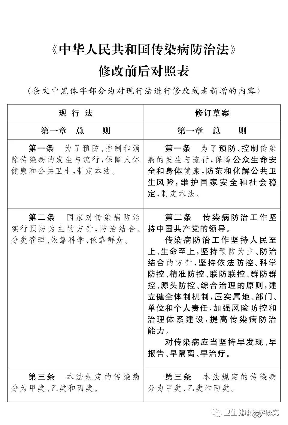
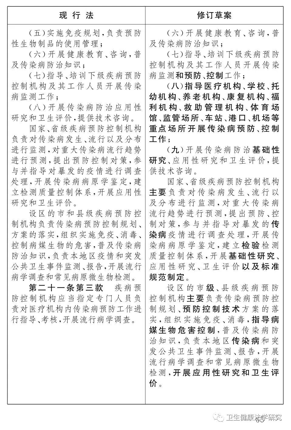
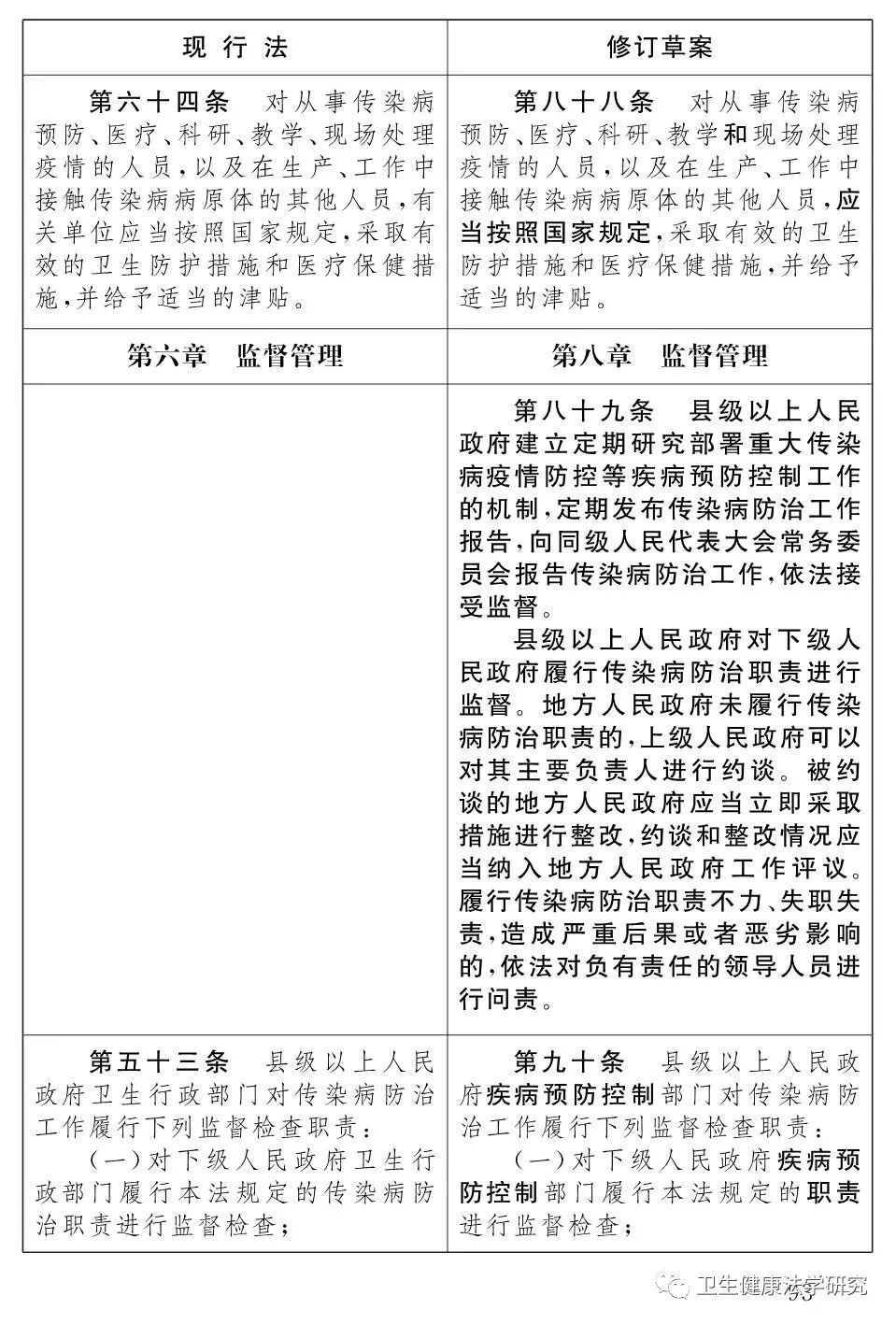
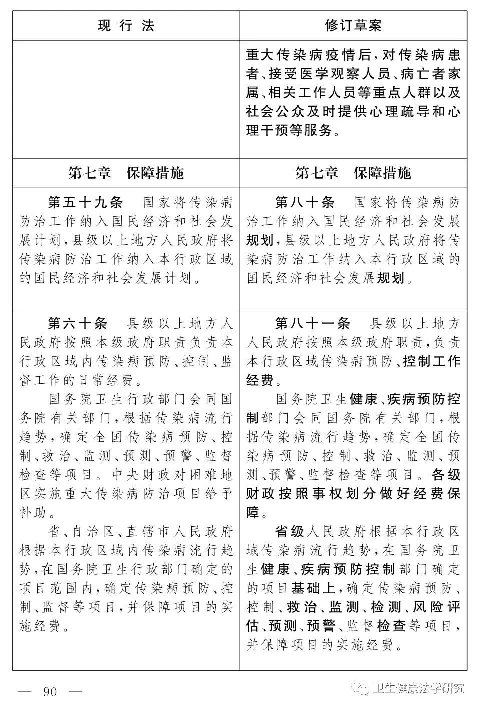
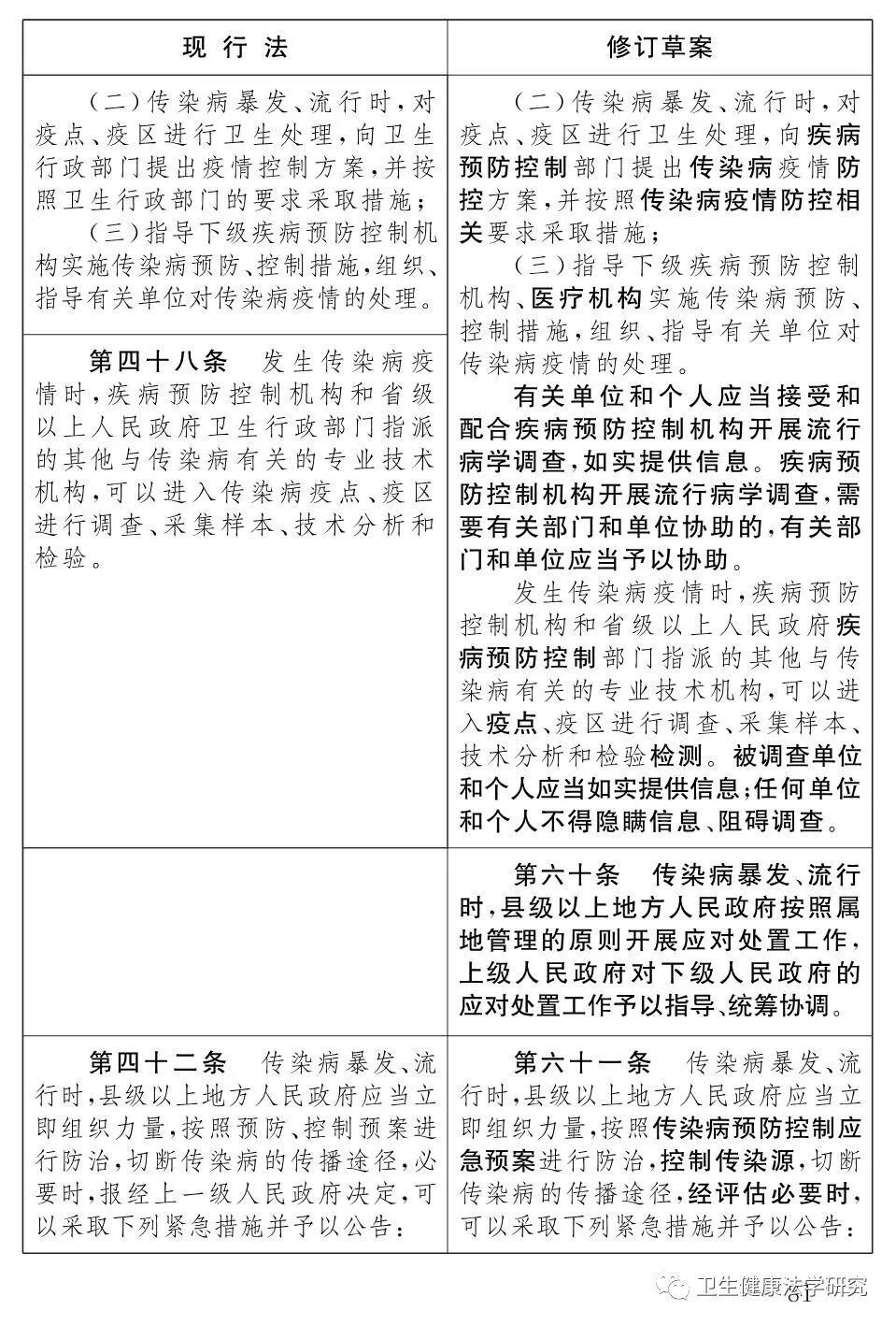
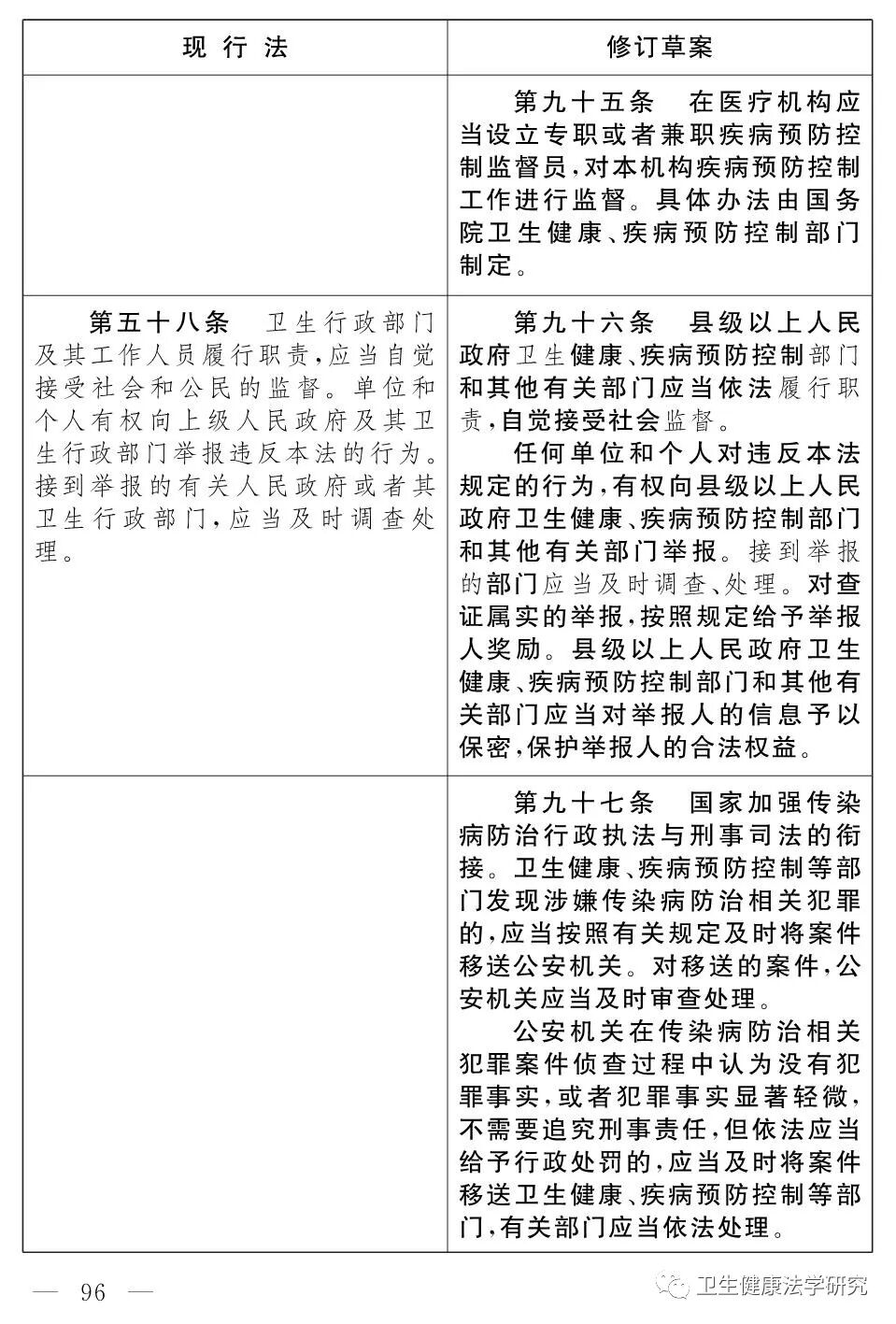
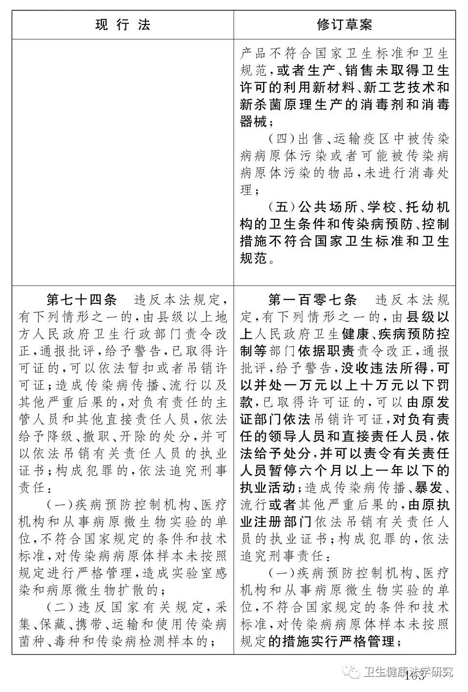
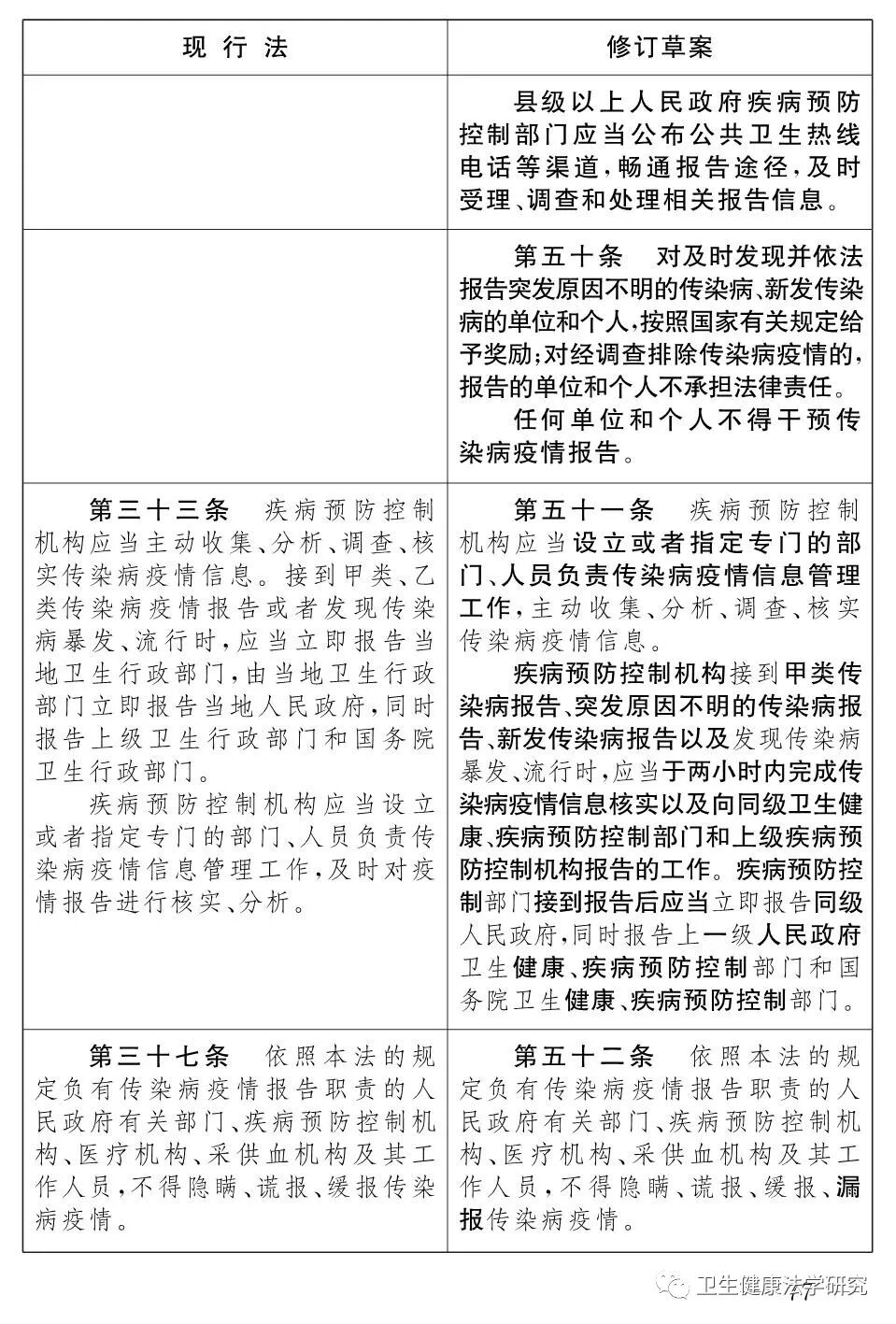
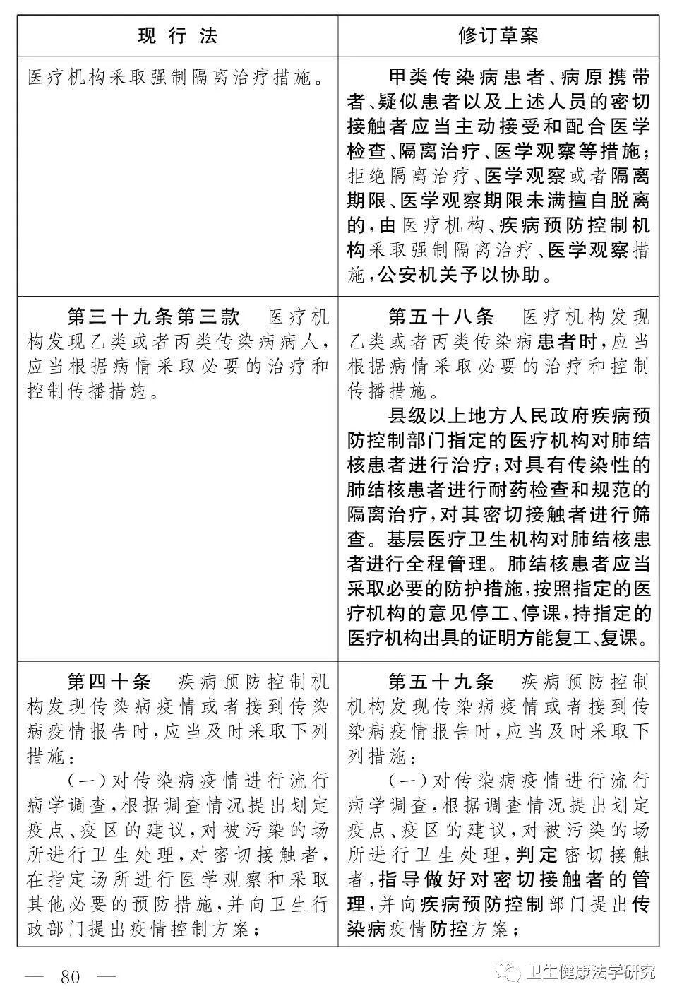
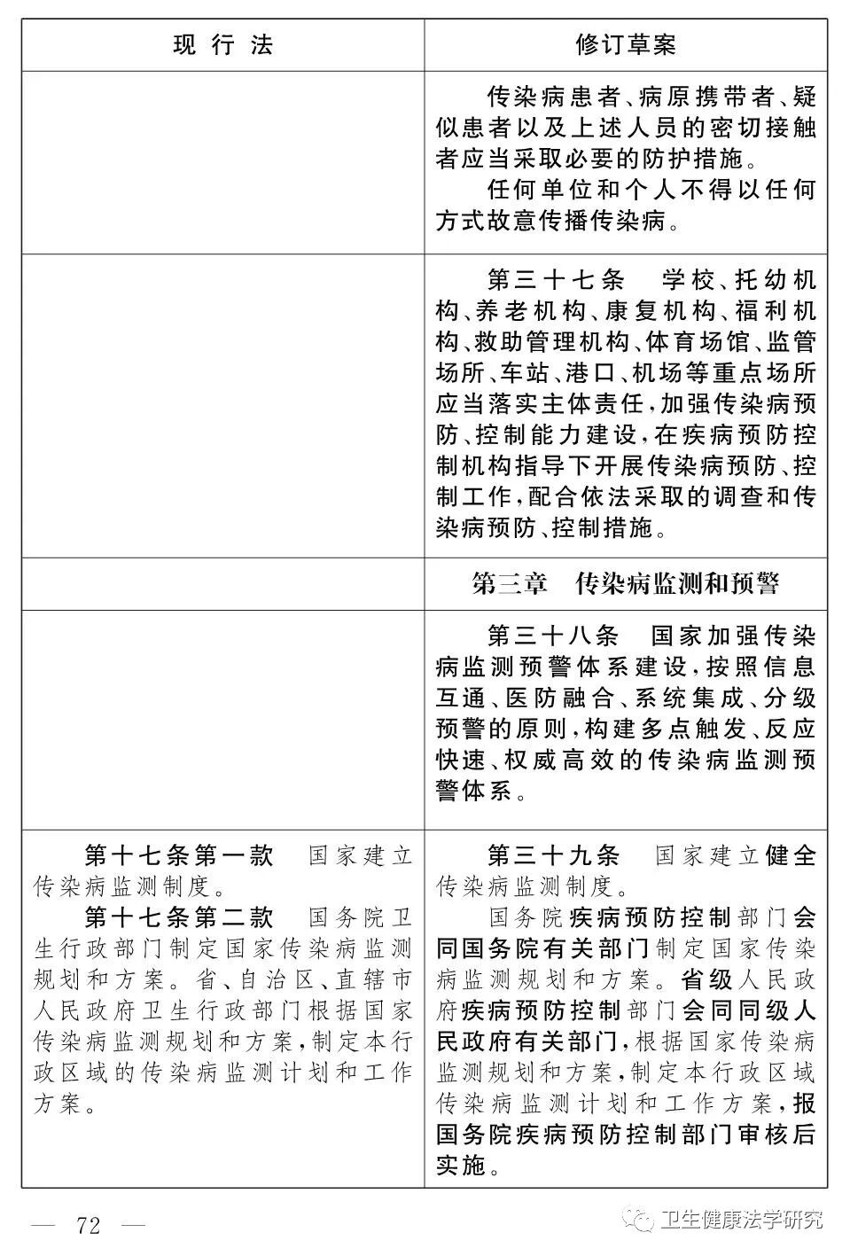
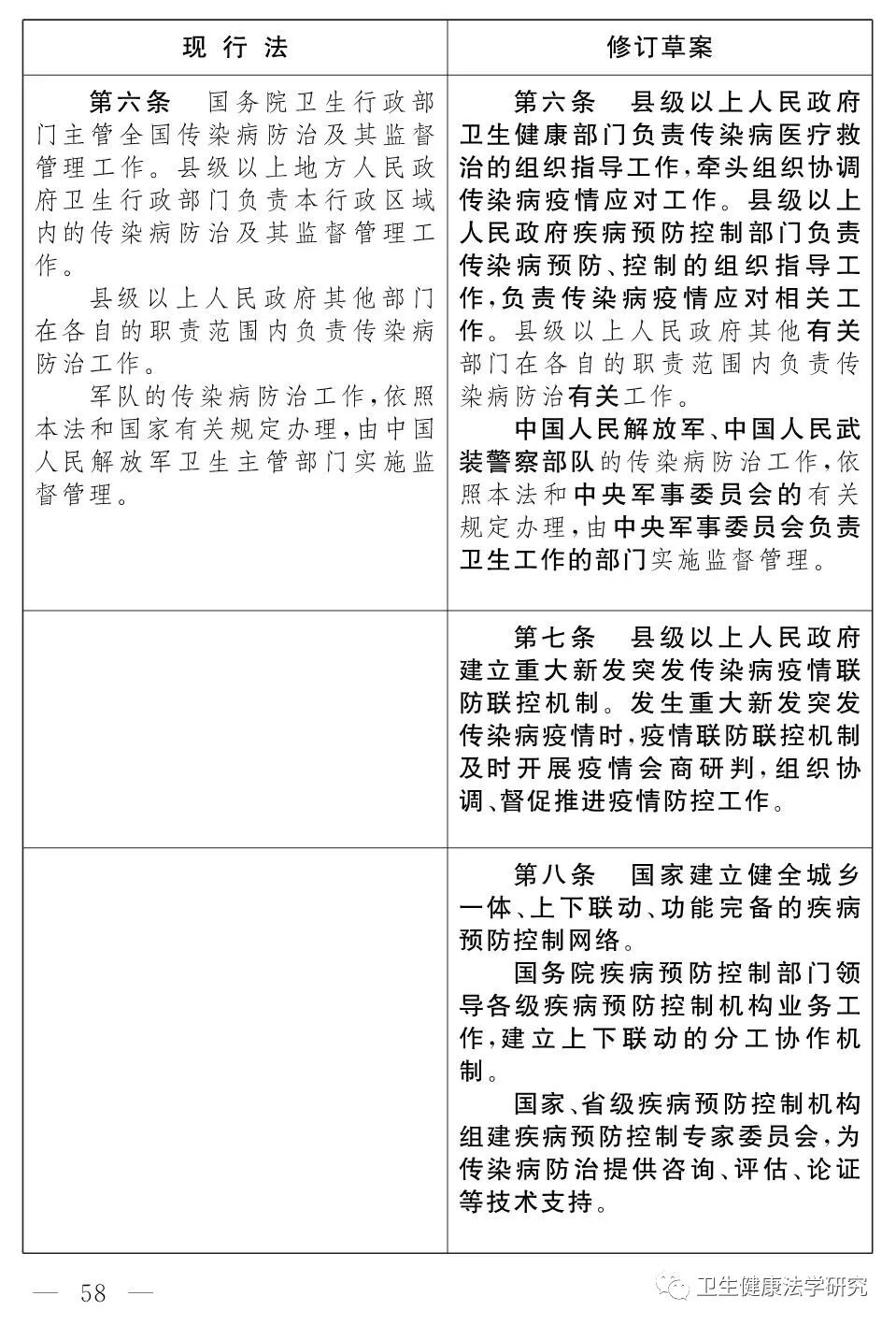
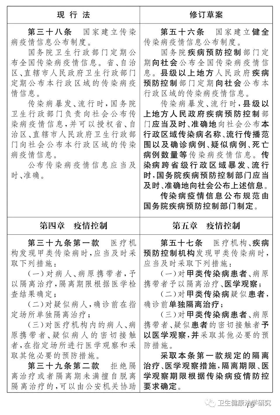
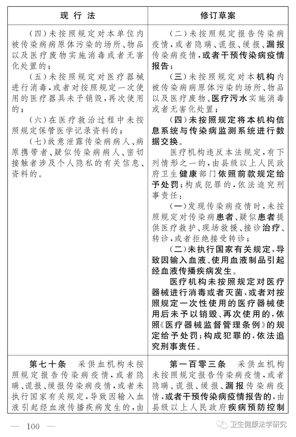
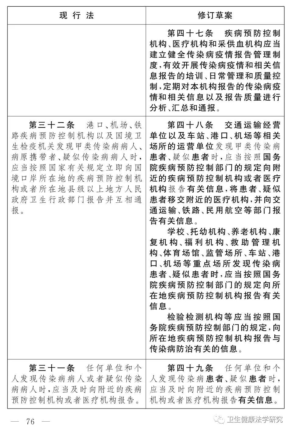
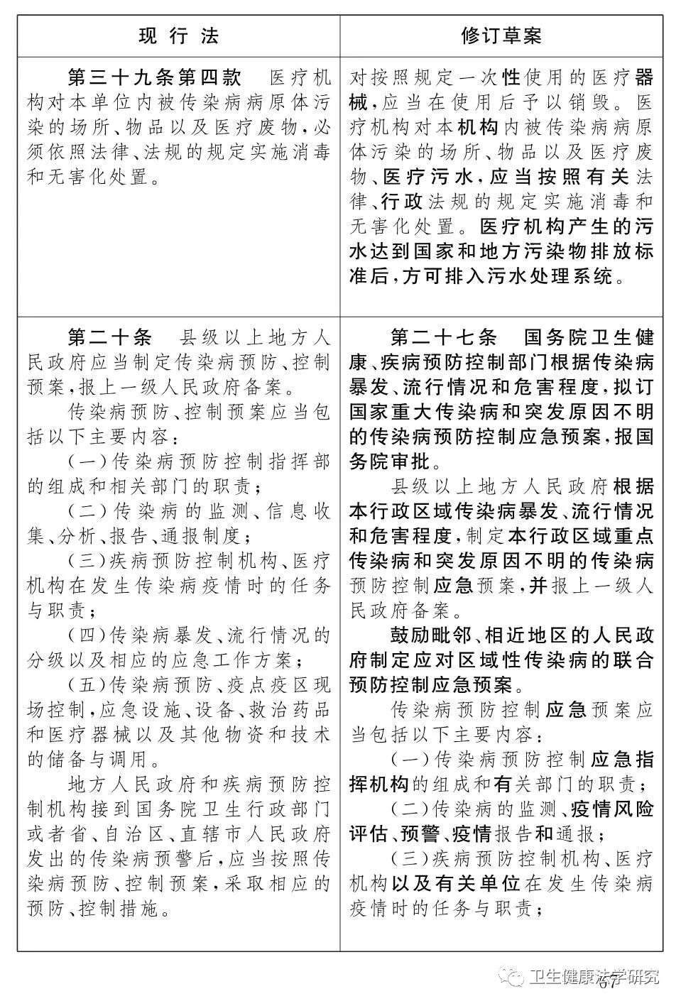
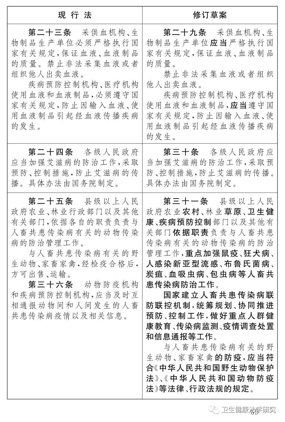
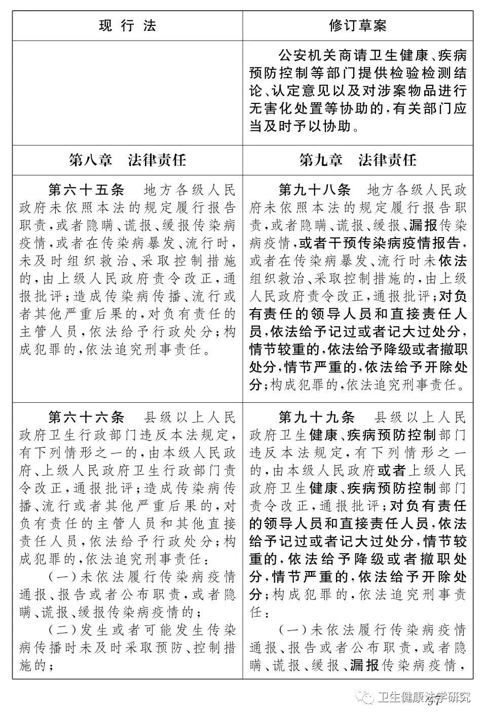
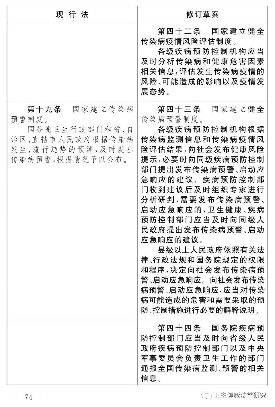
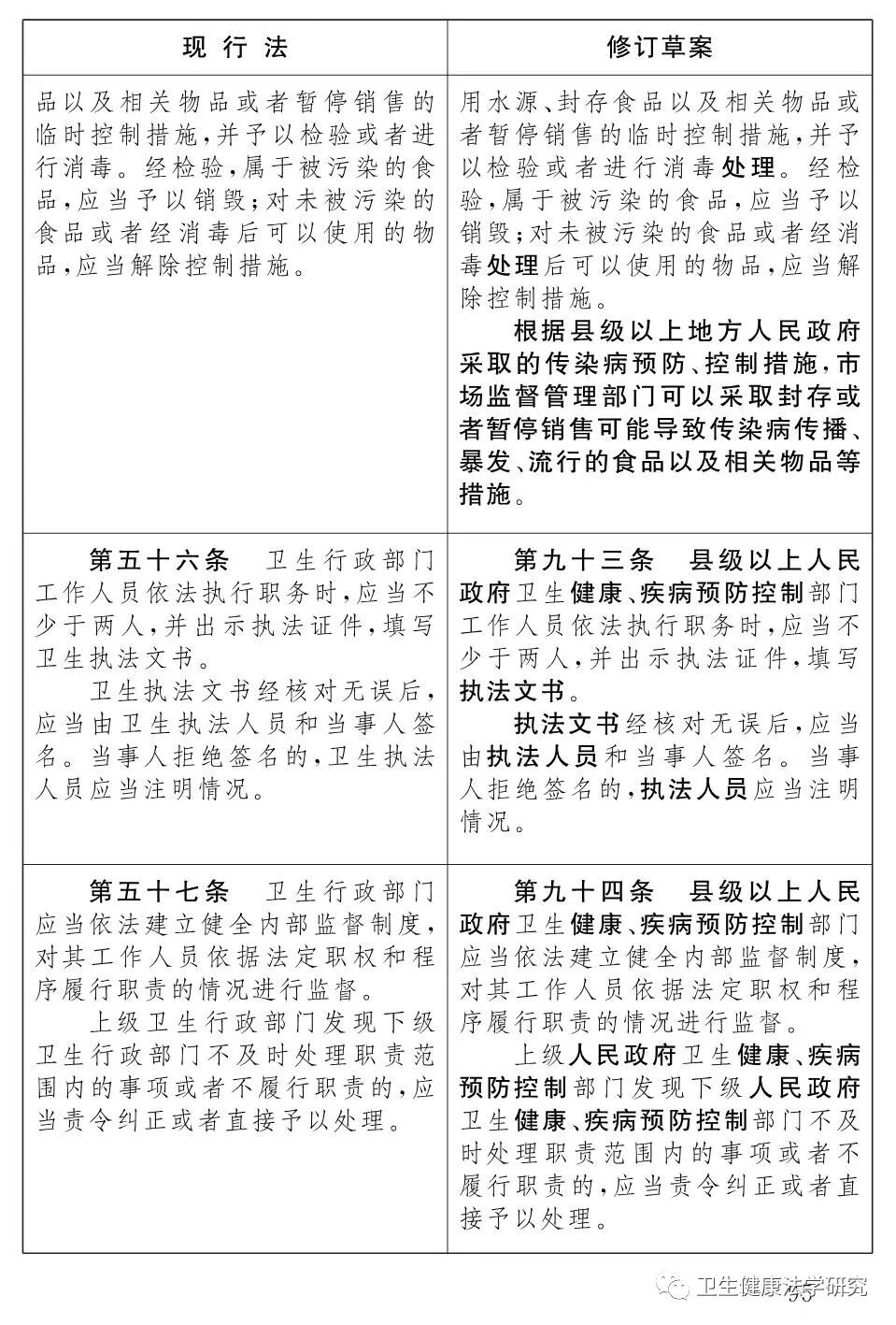
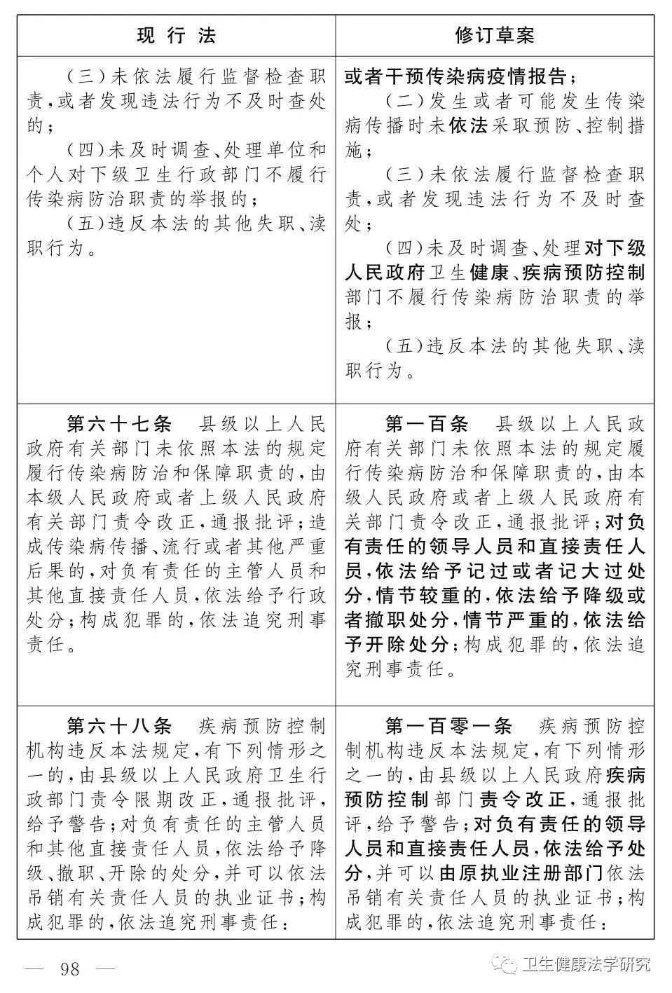
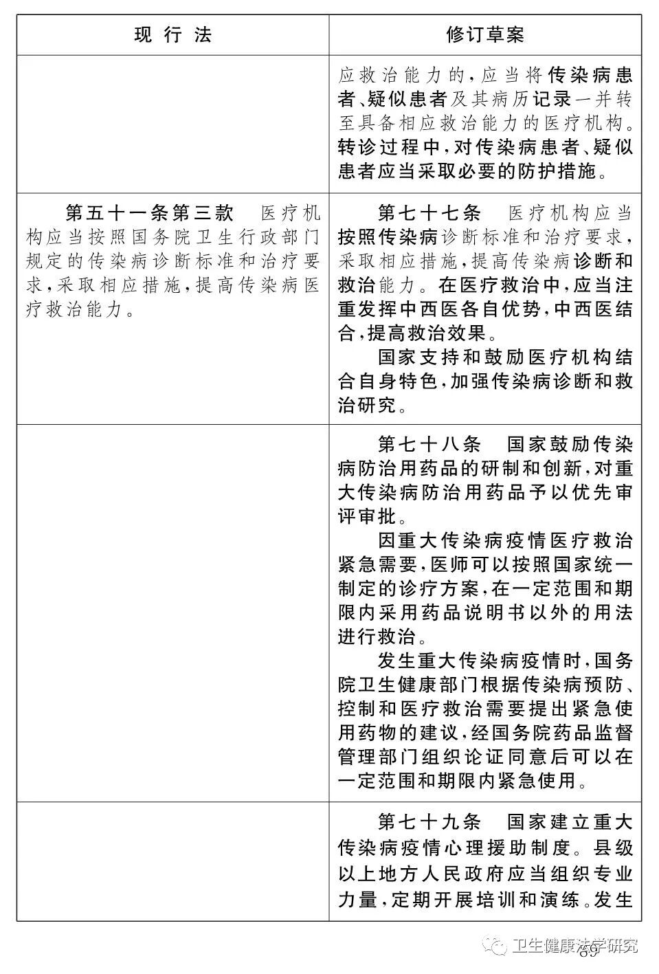
《中华人民共和国传染病防治法》

修改前后对照表

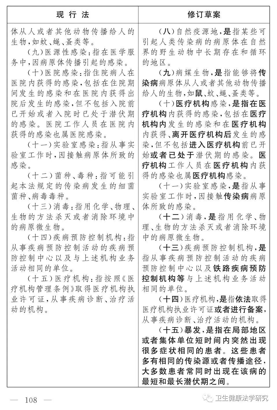
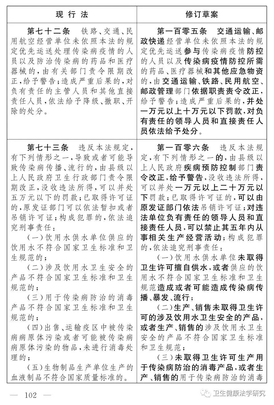
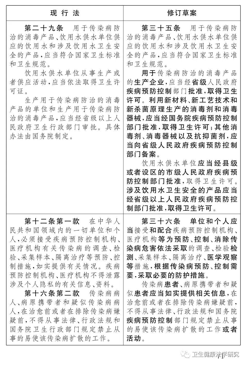
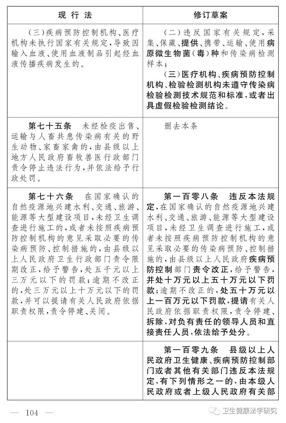
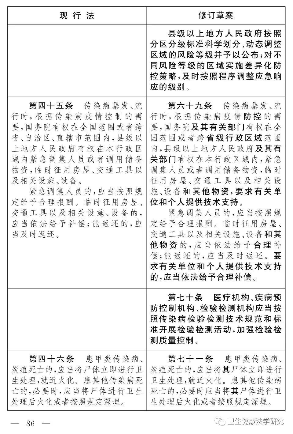
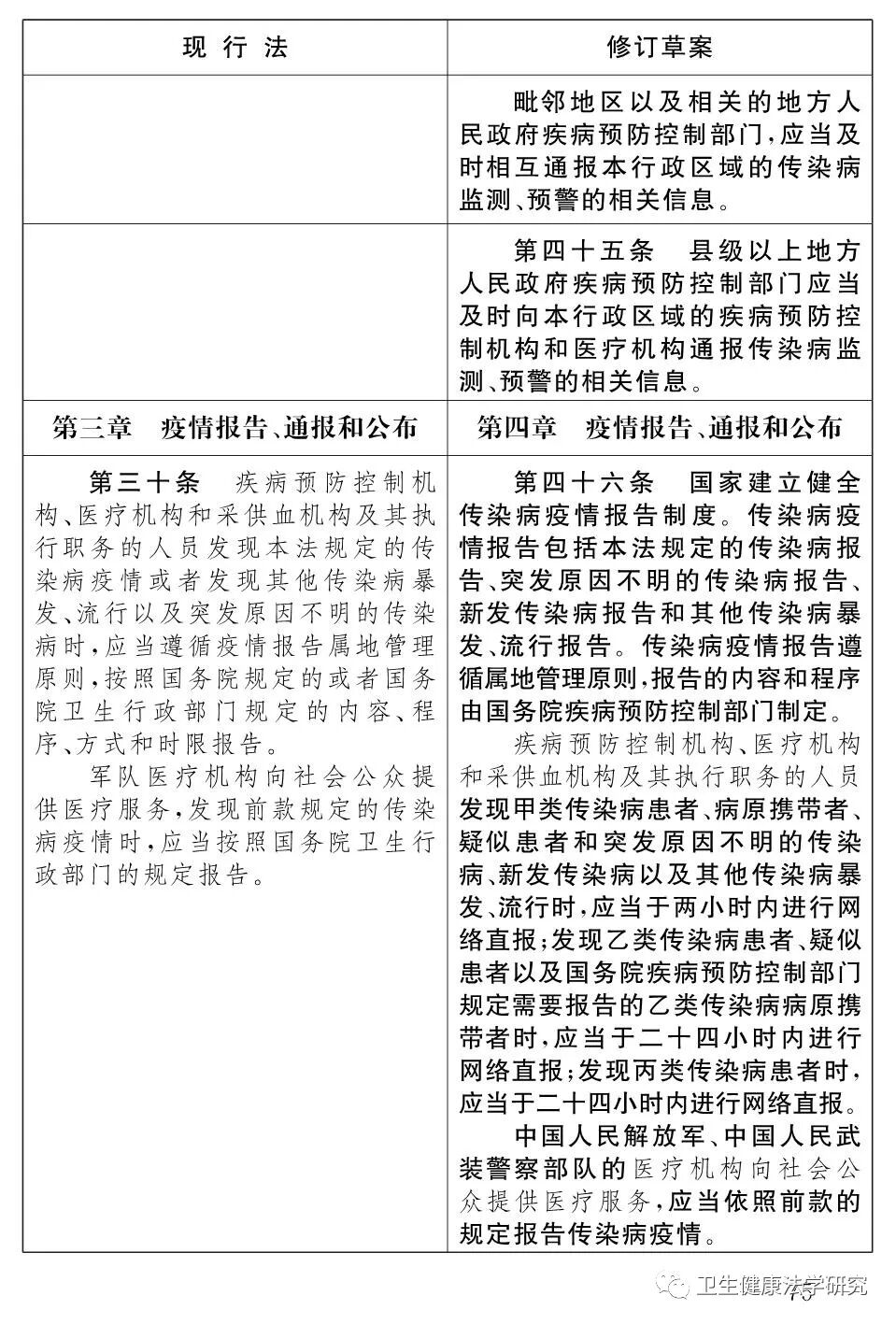
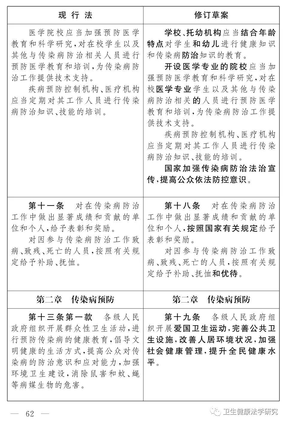
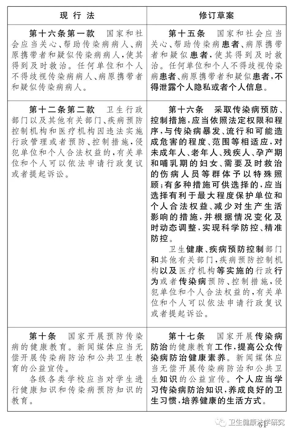
  图片

  图片

  图片

  图片

  图片

  图片

  图片

  图片

  图片

  图片

  图片

  图片

  图片

  图片

  图片

  图片

  图片

  图片

  图片

  图片

  图片

  图片

  图片

  图片

  图片

  图片

  图片

  图片

  图片

  图片

  图片

  图片

  图片

  图片

  图片

  图片

  图片

  图片

  图片

  图片

  图片

  图片

  图片

  图片

  图片

  图片

  图片

  图片

  图片

  图片

  图片

  图片

  图片

  图片

  图片

来源:卫生健康法学研究、疾控先生


关联稿件:
相关附件:
扫一扫在手机打开当前页
--

您访问的链接即将离开“海丰县人民政府”门户网站,是否继续?