您现在所在的位置 :
首页 > 海丰县人民政府门户网站 > 政务公开 > 组织机构
根据《中共中央关于深化党和国家机构改革的决定》、《深化党和国家机构改革方案》、《关于地方机构改革有关问题的指导意见》和《广东省关于市县机构改革的总体意见》,结合实际,制定海丰县机构改革方案。
一、机构改革的总体部署
以习近平新时代中国特色社会主义思想为指导,全面贯彻党的十九大和十九届二中、三中全会精神,深入贯彻落实习近平总书记视察广东重要讲话精神,认真贯彻落实习近平总书记关于深化党和国家机构改革的重要论述,牢固树立政治意识、大局意识、核心意识、看齐意识,坚持和加强党的全面领导、坚持以人民为中心的发展思想、坚持社会主义市场经济改革方向、坚持优化协同高效、坚持以法治方式推进改革、坚持在中央统一领导下充分发挥地方积极性。
认真贯彻落实中央和省确定的改革目标和任务要求,中央明确的改革任务坚决落实到位,主要机构设置同中央和省保持基本对应,坚决维护党中央集中统一领导和国家法制统一、政令统一、市场统一。以推进党政机构职能优化协同高效为着力点,改革机构设置,优化职能配置,深化转职能、转方式、转作风,提高效率效能,构建系统完备、科学规范、运行高效的机构职能体系,构建简约高效的基层管理体制,为开创新时代海丰老区改革发展新局面提供有力的体制机制保障。
深化机构改革,要在党中央集中统一领导和省委、市委具体部署下,由县委负总责,不折不扣落实好各项改革任务。
二、调整优化县级党政机构和职能
(一)对应中央和省级机构改革,调整优化相应机构和职能
1.建立健全和优化县委对重大工作的领导体制机制
(1)组建县监察委员会。落实党中央关于深化监察体制改革的部署,将县监察局的职责,以及县人民检察院查处贪污贿赂、失职渎职及预防职务犯罪等反腐败相关职责整合,组建县监察委员会,同县纪律检查委员会合署办公,履行纪检、监察两项职责,实行一套工作机构、两个机关名称。
不再保留县监察局。
(2)组建县委审计委员会,作为县委议事协调机构。县委审计委员会办公室设在县审计局。
(3)组建县委教育工作领导小组,作为县委议事协调机构。县委教育工作领导小组办公室设在县教育局。
(4)将县委全面深化改革领导小组改为县委全面深化改革委员会,作为县委议事协调机构。县委全面深化改革委员会办公室设在县委办公室。
(5)将县委全面依法治县工作领导小组改为县委全面依法治县委员会,作为县委议事协调机构。县委全面依法治县委员会办公室设在县司法局。
(6)将县委网络安全和信息化领导小组改为县委网络安全和信息化委员会,作为县委议事协调机构。县委网络安全和信息化委员会办公室设在县委宣传部,县委宣传部对外加挂县互联网信息办公室牌子。
(7)将县委外事工作领导小组改为县委外事工作委员会,作为县委议事协调机构。县委外事工作委员会办公室设在县委办公室,将县委统一战线工作部(县外事侨务局)的外事工作职责划入县委办公室,县委办公室对外加挂县外事局牌子。
2.加强县委职能部门的统一归口协调管理职能
(1)县委组织部统一管理县委机构编制委员会办公室。将县机构编制委员会改为县委机构编制委员会,作为县委议事协调机构。调整优化县委机构编制委员会领导体制。县委机构编制委员会办公室为县委机构编制委员会的办事机构,承担县委机构编制委员会日常工作,作为县委工作机关,归口县委组织部管理。
(2)县委组织部统一管理公务员工作。将县人力资源和社会保障局承担的有关公务员管理职责划入县委组织部,对外加挂县公务员局牌子。
(3)县委宣传部统一管理新闻出版和电影工作。将县文化广电新闻出版局的新闻出版、电影管理职责划入县委宣传部,对外加挂县新闻出版局(县版权局)牌子。
(4)县委统一战线工作部统一管理民族宗教、侨务、台港澳事务工作。将县民族宗教事务局和县委台湾工作办公室并入县委统一战线工作部,对外加挂县民族宗教事务局、县台港澳事务局、县侨务局牌子。县民族宗教事务局列入政府工作部门序列,不计入机构限额。将县委统一战线工作部(县外事侨务局)的海外华人华侨社团联谊等职责划归县归国华侨联合会行使。
3.新组建和优化职责的机构
(1)组建县自然资源局。将县国土资源局的职责,以及县发展和改革局的配合组织编制主体功能区规划职责,县住房和城乡规划建设局的城乡规划管理职责,县水务局的水资源调查和确权登记管理职责,县林业局的森林、湿地等资源调查和确权登记管理职责,县海洋与渔业局的海洋资源管理行政职能等整合,组建县自然资源局,加挂县海洋局牌子。
不再保留县国土资源局。
(2)组建县农业农村局。将县农业局(县委农村工作办公室、县扶贫办)的职责,县畜牧兽医局的行政职能,以及县发展和改革局的农业投资项目、县财政局的农业综合开发项目、县国土资源局的农田整治项目、县水务局的农田水利建设项目管理职责,县海洋与渔业局的渔业渔政管理行政职能等整合,组建县农业农村局,加挂县扶贫开发办公室牌子。县委农村工作办公室设在县农业农村局。
不再保留县农业局、县海洋与渔业局、县畜牧兽医局。
(3)组建县文化广电旅游体育局。将县文化广电新闻出版局的文化、广播电视、体育管理职责,县经济促进局(县旅游局)的旅游管理职责等整合,组建县文化广电旅游体育局。
不再保留县文化广电新闻出版局。
(4)组建县卫生健康局。将县卫生和计划生育局的职责,以及县民政局的老龄工作职责,县安全生产监督管理局的职业安全健康监督管理职责等整合,组建县卫生健康局。县老龄工作委员会日常工作由县卫生健康局承担。
不再保留县卫生和计划生育局。
(5)组建县退役军人事务局。将县民政局的退役军人优抚安置职责,县人力资源和社会保障局的军官转业安置职责,以及军队有关职责等整合,组建县退役军人事务局,按中央有关改革部署实施。
(6)组建县应急管理局。将县安全生产监督管理局的职责,以及县政府办公室的应急管理职责,县公安局的消防管理职责,县民政局的救灾职责,县国土资源局的地质灾害防治职责,县水务局的水旱灾害防治职责,县林业局的森林防火职责,相关机构的震灾应急救援职责,防汛抗旱防风、减灾、抗震救灾、森林防火等指挥部(委员会)的职责等整合,组建县应急管理局,按中央有关改革部署实施。
不再保留县安全生产监督管理局。
(7)重新组建县司法局。将县司法局的职责,以及县政府办公室(县法制局)的法制工作职责整合,重新组建县司法局。
(8)优化县审计局职责。将县发展和改革局的重大项目稽察职责,县财政局的本级预算执行情况和其他财政收支情况的监督检查职责,县国有资产管理办公室的国有企业领导干部经济责任审计和国有企业监事会职责划入县审计局。
(9)组建县市场监督管理局。将县市场和质量监督管理局、县食品药品监督管理局(县食品安全委员会办公室)的职责,以及县经济促进局(县科学技术局)的专利管理职责,县发展和改革局的价格监督检查职责等整合,组建县市场监督管理局,加挂县知识产权局牌子。县食品安全委员会的具体工作由县市场监督管理局承担。
不再保留县市场和质量监督管理局、县食品药品监督管理局。
(10)组建县医疗保障局。将县人力资源和社会保障局的城镇职工和城乡居民基本医疗保险、生育保险职责,县发展和改革局的药品和医疗服务价格管理职责,县民政局的医疗救助职责等整合,组建县医疗保障局。
(11)重新组建县林业局。将县林业局的职责,以及县国土资源局、县住房和城乡规划建设局、县环境保护局等部门的自然保护区、风景名胜区、自然遗产、地质公园管理职责等整合,重新组建县林业局,由县自然资源局统一领导和管理。
(12)理顺县档案局(县档案馆)职责。将县档案局的行政职能划入县委办公室,县委办公室对外加挂县档案局牌子。县档案馆作为县委直属事业单位。
不再保留与县档案馆合并设立的县档案局。
(13)组建县政务服务数据管理局。将县政府办公室的政务服务管理职责,县经济促进局(县科学技术局)的电子政务职责,相关机构的政务数据资源管理利用、公共资源交易管理职责等整合,组建县政务服务数据管理局,统一负责政务服务管理、“互联网+政务服务”、政务数据管理、公共资源交易管理等工作。
(14)按照中央有关部署,配合做好国税地税征管体制改革。
(15)按照省和市有关部署,配合做好生态环境体制改革。
4.不再设立的机构
(1)不再设立县社会治安综合治理委员会及其办公室、县委维护社会稳定工作领导小组及其办公室,有关职责交由县委政法委员会承担。
(2)将县委防范和处理邪教问题领导小组及其办公室职责交由县委政法委员会、县公安局承担。
(二)与中央和省级机构基本对应的其他机构和因地制宜设置的机构
1.与中央和省级机构基本对应的其他机构
县委办公室、县直属机关工作委员会、县委巡察工作领导小组办公室作为县委工作机关;县政府办公室、县发展和改革局、县教育局、县科技工业和信息化局、县公安局、县民政局、县财政局、县人力资源和社会保障局、县住房和城乡建设局、县交通运输局、县水务局、县统计局作为县政府工作部门。其中:
(1)将县直属机关工作委员会由在县委组织部挂牌调整为县委工作机关。
(2)优化县政府办公室职责。将相关机构的提出人民防空重点城市防护类别和防护标准职责、人民防空指挥工程建设和管理职责等划入县政府办公室,加挂县金融工作局、县人民防空办公室牌子。将县信访局由在县委办公室挂牌调整为在县政府办公室挂牌。
(3)优化县发展和改革局职责。将县粮食局的行政职能,以及县经济促进局(县科学技术局)、县民政局等部门的组织实施重要物资和应急储备物资收储、轮换和日常管理职责,县经济促进局的有关电力能源管理、节能管理职责,相关机构的公共机构节能管理职责等划入县发展和改革局,加挂县粮食和物资储备局牌子。
不再保留县粮食局。
(4)将县经济促进局更名为县科技工业和信息化局。
(5)重新组建县财政局。将县财政局的职责和县国有资产管理办公室的行政职能整合,重新组建县财政局,加挂县国有资产监督管理局牌子。
不再保留县国有资产管理办公室。
(6)组建县住房和城乡建设局。将县住房和城乡规划建设局的住房和城乡建设职责,县公用事业局的行政职能,以及相关机构的人防工程建设质量监督管理职责,县政府办公室的海防基础设施建设工作职责,县环境保护局、县市场和质量监督管理局、县交通运输局、县水务局、县食品药品监督管理局的城市管理职责等整合,组建县住房和城乡建设局,加挂县城市管理和综合执法局牌子。
不再保留县住房和城乡规划建设局、县环境保护局、县公用事业局。
(7)优化县交通运输局职责。将县公路局、县地方公路管理站的行政职能划入县交通运输局。
不再保留县公路局、县地方公路管理站。
2.因地制宜设置的机构
(1)组建县委国家安全委员会,作为县委议事协调机构,县委国家安全委员会办公室设在县委办公室。
(2)组建县融入粤港澳大湾区建设领导小组,作为县委议事协调机构。县融入粤港澳大湾区建设领导小组办公室设在县发展和改革局。
(3)不再保留县社会工作委员会。
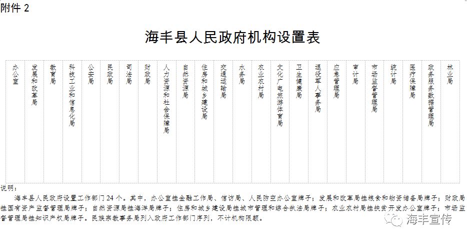
机构改革后,共设置党政机构33个。党委机构9个,其中,纪检监察机关1个,工作机关8个。政府工作部门24个。(详见附件)
三、统筹推进其他各项改革
(一)深化县级人大、政协机构改革和群团组织改革
1.深化县人大机构改革。适应新时代我国社会主要矛盾变化和海丰县实际,完善人大专门委员会设置,更好发挥其职能作用。为加强社会建设,创新社会管理,推动在营造共建共治共享社会治理格局上走在全国前列,在整合相关专门委员会职责的基础上,组建县人大社会建设委员会。将县人大常委会相关工作委员会更名为县人大常委会监察和司法工作委员会,增加配合深化监察体制改革、完善监察制度体系、推动实现党内监督和国家机关监督有机统一方面的职责。
2.深化县政协机构改革。推进人民政协履职能力建设,加强人民政协民主监督,优化政协专门委员会设置,更好发挥其作为专门协商机构的作用。在整合相关专门委员会职责的基础上,组建县政协农业和农村委员会。
3.深化群团组织改革。贯彻落实党中央和省关于群团改革工作的部署要求,继续推进群团组织改革创新。推动群团组织增强政治性、先进性、群众性,着力解决“机关化、行政化、贵族化、娱乐化”等问题,优化机构设置,完善管理模式,创新运行机制,坚持眼睛向下、面向基层,将力量配备、服务资源向基层倾斜。促进党政机构同群团组织功能有机衔接,支持和鼓励群团组织承担适合其承担的公共服务职能,增强群团组织团结教育、维护权益、服务群众功能,更好发挥群团组织作为党和政府联系人民群众的桥梁纽带作用。
(二)深化县委、县政府直属事业单位改革和承担行政职能事业单位改革
切实抓好县委、县政府直属事业单位改革,按照精干高效原则设置县委、县政府直属事业单位。在总结省试点经验的基础上,全面推进承担行政职能的事业单位改革,除行政执法机构外,完全、主要和部分承担行政职能的事业单位,均纳入改革实施范围。在全面清理行政职能的基础上,按照能转职能的不转机构、确需转机构的实行综合设置的原则,区分情况推进改革。将承担行政职能的党委和政府直属事业单位并入相关党政机构,将承担行政职能的部门所属事业单位的行政职能回归机关。行政职能剥离划转后,余下职能任务饱满的,可继续保留原事业单位,重新明确其职责任务和类别。改革后,除行政执法机构外,不再保留或新设承担行政职能的事业单位。改革后保留设置的事业单位,名称不再称“委、办、局”。衔接主管部门及其职责调整情况,同步划转和改革部门所属事业单位。按照中央改革部署推进公益类事业单位改革。加大经营服务类事业单位转企改制力度。
(三)深化综合行政执法改革
按照中央和省部署,深化行政执法体制改革,统筹配置行政执法职能和执法资源,全面梳理、规范和精简执法事项,相对集中行政处罚权、行政强制权。切实推进市场监管、文化市场、卫生健康领域行政执法体制改革,继续完善交通运输、农业、城市管理等领域行政执法体制改革。
1.改革市场监管综合执法体制。整合工商、质监、食品、药品、物价、商标、专利、商务、盐业等执法职责和队伍,组建县市场监管综合执法队伍。县市场监督管理局实行“局队合一”体制,直接承担执法职责。
2.深化文化市场综合执法体制改革。将旅游市场执法职责和队伍整合划入文化市场综合执法队伍,统一行使文化、文物、出版、广播电视、电影、旅游市场、体育行政执法职责,县文化广电旅游体育局实行“局队合一”体制,直接承担执法职责。
3.完善交通运输综合执法体制。在前期改革基础上,继续完善交通运输综合执法体制,交通运输综合行政执法队伍统一行使公路路政、道路运政、水路运政、航道行政、港口行政、工程质量监督管理行政执法职责。县交通运输局实行“局队合一”体制,直接承担执法职责。
4.完善农业综合执法体制。在前期改革基础上,继续完善农业综合执法体制。县农业农村局实行“局队合一”体制,直接承担执法职责。渔政执法队伍调整由省实行垂直管理,继续集中行使海洋监察、海岛管理、渔政管理、渔港监督、渔船监督检验、海洋环境保护等执法职责,并建立与农业农村、自然资源、生态环境等部门间的协调工作机制。
继续推进城市管理综合执法体制改革,整合与城市管理密切相关、需要纳入统一管理的执法职责和队伍,统一行使城市管理综合执法职责。整合公共卫生、医疗卫生、计划生育、中医药、职业安全健康等监督执法职能和队伍,组建卫生综合监督行政执法队伍,统一行使卫生与健康执法职责。
根据不同层级政府的事权和职能,按照整合队伍、提高效率的原则,减少执法队伍种类,合理配置执法力量。推动整合同一领域或相近领域执法队伍,实行综合设置。结合实际,组建跨部门跨领域综合行政执法队伍,并建立健全综合执法主管部门、相关行业管理部门、综合执法队伍间协调配合、信息共享机制和跨部门、跨区域执法协作联动机制。
推进执法力量向基层和一线倾斜。在锁定行政执法编制的基础上,建立完善体现综合执法特点的编制管理方式,逐步规范综合执法队伍人员编制管理。可通过政府购买服务等方式,补充有关辅助人员,建立健全网格化管理机制。完善执法程序,严格执法责任,做好严格规范公正文明执法,推进全县行政执法标准化、信息化建设,加强执法监督,不断提高执法水平。
(四)深入推进基层政权建设和审批服务便民化改革
夯实基层基础,压减政府部门权责清单事项数量。重点强化县政府社会管理、公共服务职能,相应加强社会管理、民生保障部门,让县政府在服务保障群众需求上有更大作为。县级机构改革调整出来的编制优先用于充实基层工作力量。整合审批、服务、执法等方面的力量和职能,优化机构设置,推动县镇建立简约高效的基层管理体制。
按照《中共中央关于深化党和国家机构改革的决定》有关要求,深化乡镇级行政管理体制改革。充分发挥乡镇党委领导核心作用,加强党的全面领导,强化党组织统筹协调功能,夯实党在基层的执政基础。乡镇工作重心要转到加强党的建设和公共服务、公共管理、公共安全上来。优化机构和职能配置,整合机构编制资源,在机构限额内统筹设置党政办、组织办、经济服务办、社会事务办等综合性办公室,完善乡镇组织架构体系。以县镇权责清单管理为抓手,理顺县镇职责关系,优化事业站所管理体制,加强乡镇对事业站所的统筹管理,推动机构编制资源向乡镇倾斜,县事业单位改革调整出来的编制用于充实乡镇工作力量,使乡镇有人有权有物,保证乡镇事情乡镇办、乡镇权力给乡镇、乡镇事情有人办。加快转变乡镇政府职能,强化服务功能,大力推进审批服务标准化和集中办理,全面推行审批服务“马上办、网上办、就近办、一次办”,实现“一枚公章管审批”。深化乡镇综合行政执法体制改革,整合各类执法队伍、职责,实现“一支队伍管执法”;整合优化基层治理网格,实现“多网合一、一员多能”,提升基层监管执法服务能力。
把机构改革同深化简政放权、放管结合、优化服务改革有机结合起来。加强权责清单管理,有效规范和约束行政权力运行。持续开展“减证便民”行动,减少盖章、审核、备案、确认等各种繁琐环节和手续。加快推进部门政务信息联通共享,着力提升“互联网+政务服务”水平。推进供水、供电、供气等人民群众经常打交道的公共事业部门便民化改革,最大限度方便企业群众办事。
(五)强化机构编制管理刚性约束
强化党对机构编制工作的集中统一领导。全面清理限额外行政机构,规范管理合署办公机构、挂牌机构、临时机构、派出机构、议事协调机构及办事机构。党政机关合署办公的,实行一套工作机构、两个机关名称。挂牌机构不得设为实体机构。合署办公机构、挂牌机构不增加领导职数。议事协调机构一般不单设办事机构,具体工作由相关部门承担。联席会议不挂牌子、不刻公章、不单独行文。临时机构要在阶段性、临时性任务完成后及时撤销。精简整合规范各类派出机构。统一规范内设机构规格和名称,加大内设机构综合设置力度,综合性内设机构不超过内设机构总数的三分之一。整合归并的党政机构,综合性内设机构合并为一套,业务机构要根据工作的内在联系进行重新设计和整合,该精简的精简,该加强的加强。
强化编制总量控制,严禁擅自增加编制种类、超编进人、超职数配备领导干部。统筹使用各类编制资源,加大部门间、层级间编制统筹调配力度,打破编制分配之后地区所有、部门所有、单位所有的模式。全面清理取消擅自设置的机构和岗位、擅自配备的职务。严格控制编外聘用人员,从严规范适用岗位、职责权限和各项管理制度。坚决整治上级部门通过划拨经费、项目审批、考核督查、评比表彰等方式,要求下级增设机构、提高规格、增加人员编制或领导职数等“条条干预”行为。加大机构编制违法违纪行为查处力度,切实维护机构编制管理的严肃性和权威性。
四、组织实施
(一)加强组织领导。县委深化机构改革工作领导小组具体负责全县机构改革的组织领导、总体设计、统筹协调和督促落实。各地各有关部门要相应建立深化机构改革领导和协调机制,组建工作专班,明确责任主体和工作进度,抓好本地本部门机构改革组织实施工作。县委主要负责同志要牵头挂帅,超前指挥,当好改革的“施工队长”,及时研究解决改革遇到的突出问题,协调解决重大事项,督促改革有序推进。相关职能部门要积极发挥作用,形成工作合力。
(二)细化工作进度。坚持蹄疾步稳、紧凑有序推进改革,县级机构改革要在2019年3月底前落实到位。
(三)稳妥有序推进。全面贯彻“先立后破、不立不破”原则,有组织、有步骤、有纪律推进机构改革,把握改革发展稳定关系,确保机构改革期间各项工作连续稳定,防止出现空档期。深入做好思想政治工作,密切关注干部职工思想动态,做到思想不乱、工作不断、队伍不散、干劲不减,保证改革期间各项工作连续稳定。要提前谋划和统筹做好相关政策研究及保障工作,明确涉改部门领导班子调整配备、人员转隶、资产划转、集中办公、富余人员安排、离退休干部管理服务等方面的具体措施和办法。要加强宣传和舆论引导,凝聚改革共识,坚定改革信心,为改革顺利开展营造良好环境。
(四)严明纪律规矩。按照中央和省要求,严格执行机构改革政治纪律、组织纪律、机构编制纪律、干部人事纪律、财经纪律、保密纪律。党委(党组)主要负责同志要当好第一责任人,对中央和省明确的改革任务要坚决落实到位,涉及机构变动、职责调整的部门,要服从大局,确保机构、职责、队伍等按要求按时限调整到位,不允许迟滞拖延,不允许搞变通,不允许突击提拔和调整干部。将机构改革实施情况纳入重大决策部署督察任务和巡察范围进行督促检查,严肃查处违法违纪行为。
附件:1.中共海丰县委机构设置表
2.海丰县人民政府机构设置


您访问的链接即将离开“海丰县人民政府”门户网站,是否继续?




粤公网安备 44152102000044号