>
  • 政务微信
您现在所在的位置 : 首页 > 海丰县人民政府门户网站 > 重点领域信息公开 > 安全生产 > 事故调查报告
分享到:
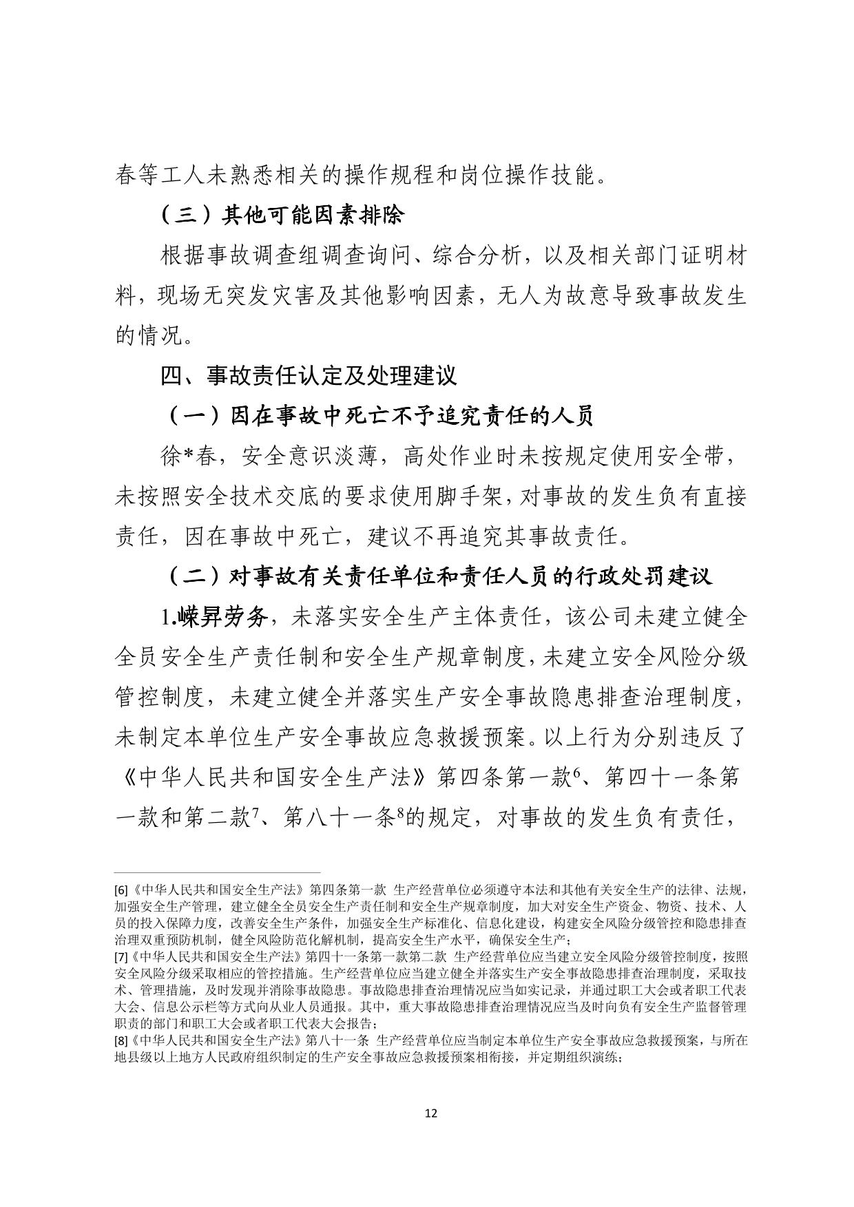
海丰县海城镇“3·8”一般高处坠落事故调查报告
  • 2025-12-03 10:56
  • 来源: 海丰县应急管理局
  • 发布机构: 海丰县人民政府门户网站
  • 【字体:    

海丰县海城镇“3·8”一般高处坠落事故调查报告(公示版)-01.jpg海丰县海城镇“3·8”一般高处坠落事故调查报告(公示版)-02.jpg海丰县海城镇“3·8”一般高处坠落事故调查报告(公示版)-03.jpg海丰县海城镇“3·8”一般高处坠落事故调查报告(公示版)-04.jpg海丰县海城镇“3·8”一般高处坠落事故调查报告(公示版)-05.jpg海丰县海城镇“3·8”一般高处坠落事故调查报告(公示版)-06.jpg海丰县海城镇“3·8”一般高处坠落事故调查报告(公示版)-07.jpg海丰县海城镇“3·8”一般高处坠落事故调查报告(公示版)-08.jpg海丰县海城镇“3·8”一般高处坠落事故调查报告(公示版)-09.jpg海丰县海城镇“3·8”一般高处坠落事故调查报告(公示版)-10.jpg海丰县海城镇“3·8”一般高处坠落事故调查报告(公示版)-11.jpg海丰县海城镇“3·8”一般高处坠落事故调查报告(公示版)-12.jpg海丰县海城镇“3·8”一般高处坠落事故调查报告(公示版)-13.jpg海丰县海城镇“3·8”一般高处坠落事故调查报告(公示版)-14.jpg海丰县海城镇“3·8”一般高处坠落事故调查报告(公示版)-15.jpg海丰县海城镇“3·8”一般高处坠落事故调查报告(公示版)-16.jpg

关联稿件:
相关附件:
扫一扫在手机打开当前页
--

您访问的链接即将离开“海丰县人民政府”门户网站,是否继续?